
科技日报记者 张梦然
科学家在研究可能威胁到人类健康的动物源病毒时取得了一项重大突破——发现了一种关键蛋白质。这种蛋白质使动脉炎病毒家族成员能够跨越物种界限感染人类。该研究有助科学家深入了解病毒感染机制,评估人类面临的风险,并为应对未来可能出现的跨物种传播做好准备。
动脉炎病毒广泛存在于世界各地的多种哺乳动物中,但迄今尚未在人类身上发现。有些科学家认为,如果这些病毒中的任何一种开始感染人类,那将是一场灾难。
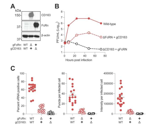
由美国俄亥俄州立大学和威斯康星大学麦迪逊分校组成的研究团队此次采用全基因组CRISPR技术,成功鉴定了两种关键基因:FCGRT和B2M。
这两种基因编码的蛋白质共同形成了细胞表面的FcRn受体。该受体是抗体通过胎盘传递给胎儿的重要途径,存在于免疫细胞和血管壁细胞中,是动脉炎病毒攻击的目标。
研究结果表明,至少有五种动脉炎病毒,其中包括三种不同的猿猴动脉炎病毒株、猪繁殖与呼吸障碍综合症病毒2型以及马动脉炎病毒,会利用FcRn进入宿主细胞。
实验显示,删除构成FcRn复合体主要部分的FCGRT基因可以阻止病毒感染,而使用靶向FcRn的单克隆抗体预处理细胞也能有效防止感染发生。
团队利用CRISPR技术还发现了另一个编码表面蛋白CD163的基因。先前的研究表明,CD163是猿猴出血热病毒感染细胞的门户。进一步实验表明,CD163在大多数动脉炎病毒的感染过程中起着重要作用,但其功能需依赖与FcRn的相互作用才能实现。
这项研究不仅增进了人们对动脉炎病毒生物学特性的理解,也为预防未来可能发生的跨物种传播提供了新的工具和思路。
总编辑圈点
上世纪70年代以来,在全球范围新出现传染病和反复出现的传染病中,半数以上是人兽共患病。许多流行病的源头宿主,也是动物。研究病毒如何完成跨越物种的一跃,具有重要意义。人类一般并无针对长期存在于动物身上病毒的抗体,这类病毒一旦感染人类,很可能就是一场在人群中摧枯拉朽的进攻。此次,科研人员发现了动脉炎病毒家族成员感染人类的关键蛋白质。这也提醒我们,需要对动物病毒展开更深层次的研究,为人类的免疫预防提供更多武器。