科技日报记者 王怡
1月10日,记者从北京航空航天大学获悉,该校生物与医学工程学院李晓光教授团队创新性地揭示了碱性成纤维细胞生长因子(bFGF)-壳聚糖凝胶作为“大脑胶水”可填充脑卒中腔,促进卒中腔内产生新生神经元和血管。相关研究成果近日刊发在《Biactive Materials》。
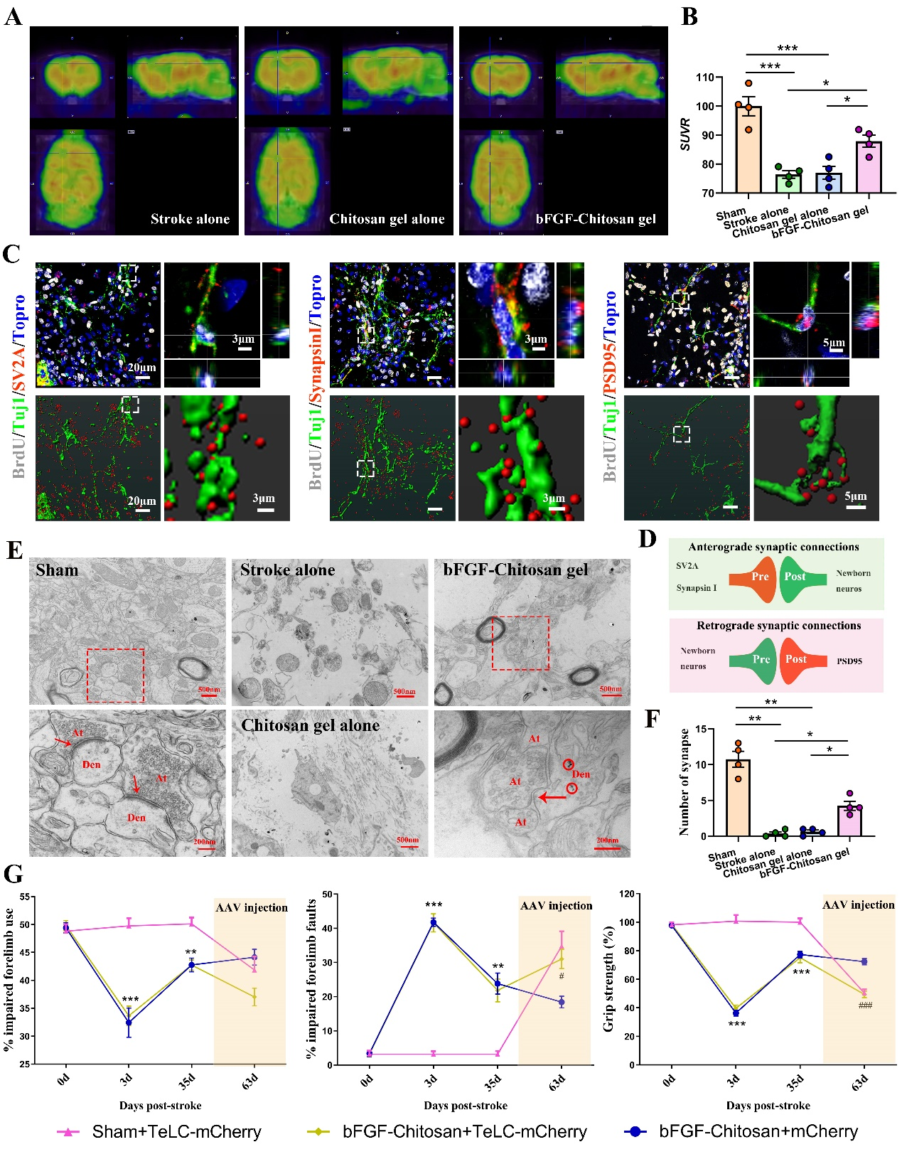
缺血性脑卒中引起神经元大量丢失,导致不可逆的神经功能障碍,如何替补脑卒中腔内丢失的神经元是神经科学领域的重大医学难题。李晓光教授介绍:“我们将bFGF加载至壳聚糖凝胶上,发现bFGF-壳聚糖凝胶可诱导啮齿类内源性神经干细胞增殖、迁移至卒中腔并分化为成熟的神经元,最终改善大鼠的感觉运动功能。”
研究人员将bFGF-壳聚糖凝胶注射入卒中腔内,促进了卒中腔内血管内皮细胞增殖,新生血管形成功能性血管网络,最终导致卒中腔内脑血流的恢复。同时,该凝胶可促进SVZ区神经干/祖细胞的活化,募集其迁移至卒中腔,并分化为具有不同类型且具有脑皮层特异性的成熟神经元。这些新生神经元与宿主脑组织形成了功能性的神经环路。

团队成员暨南大学粤港澳中枢神经再生研究院苏国辉院士说,以往的研究主要聚焦于卒中腔周围的半影区,尝试通过抑制炎症、氧化应激或再灌注等手段去保护半影区内残留的神经元、轴突和血管,但如何替补脑卒中腔内死亡的神经元和血管,从根本上治疗脑卒中仍未解决。该项研究揭示了bFGF-壳聚糖凝胶可以促进卒中腔内产生新生的神经元,且具有脑皮层结构及原有表型。卒中腔内新生神经元与宿主重建功能性神经网络,促进感觉运动功能恢复,这为缺血性脑卒中的临床治疗开辟新的思路和方法。
团队成员复旦大学附属华山医院邹翔主任表示,借助特定核素标记卒中腔内神经元的突触前囊泡蛋白并结合PET-CT技术可非侵入性地定量卒中腔内的神经元的功能活动,这一技术为临床评估“大脑胶水”移植与卒中患者功能恢复之间的关系提供了直接证据,为临床转化提供了技术和理论支持。
据悉,目前该项技术已在复旦大学附属华山医院进行IIT临床试验。
(受访者供图)