科技日报记者 刘霞
美国佛罗里达大学奥兰多健康癌症中心科学家发现,肥胖、糖尿病和脂肪肝等常见代谢疾病背后,可能藏着一个意想不到的“推手”,那就是随着年龄增长血液系统中自然出现的突变。相关研究成果发表于新一期《临床调查杂志》。

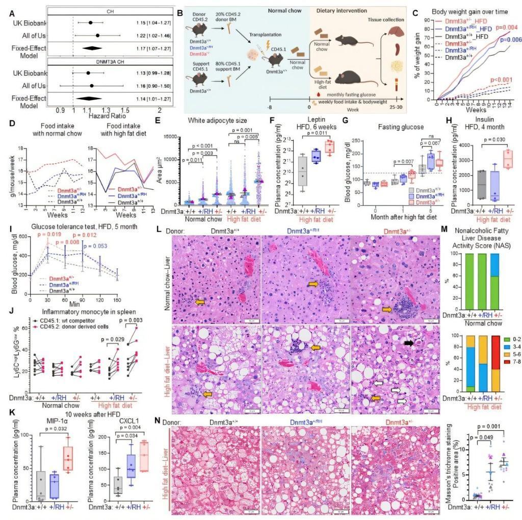
随着年龄增长,骨髓中负责制造血细胞的干细胞会在DNA中积累突变。大多数突变不会造成影响,但偶尔某些突变的造血干细胞会“排挤”其他正常细胞。这种现象被称为“克隆性造血”,约10%的老年人会受此影响,且其与白血病等血癌风险上升相关。
最新研究中,团队利用英国生物库和美国国立卫生研究院“全民研究计划”等大型患者数据库进行分析,发现克隆性造血与更高的肥胖和糖尿病风险相关。在实验环节,团队将一种常见于克隆性造血的基因突变植入健康小鼠的血液系统中。结果显示,与未突变的小鼠相比,携带突变的小鼠食量更大、体重增长更快,还出现高血糖和更易发生肝脏问题的现象。
团队希望通过进一步了解这些血液中的突变,能更早识别出高血压等疾病的风险人群,并通过药物或个性化的饮食与生活方式干预。

网友评论