科技日报记者 雍黎 通讯员 陈蔷
3月10日,记者从陆军军医大学新桥医院获悉,该院王伟教授团队联合吉林大学第一医院在《循环》发表相关研究快报《天然存在的单核二倍体心肌细胞群与心脏再生密切相关》。该研究揭示了心脏中一个特殊细胞亚群——单核二倍体心肌细胞的“再生潜能”,为破解成年心脏“无法自我修复”的难题提供了全新思路,未来有望为心肌梗死患者解锁心脏“修复密码”。
心肌梗死,俗称“心梗”,是因心肌细胞大量坏死的心脏“致命伤”。临床数据显示,新生儿发生心梗后,心脏能在数周内完美修复,仿佛从未受损。然而,成年人的心脏却丧失了这种“自愈”能力。尽管支架、搭桥等治疗手段能挽救生命,却无法让已坏死的心肌“起死回生”。
新生儿心脏为何拥有如此强大的再生能力?成年心脏为何失去这一能力?这两个问题正是全球心血管领域科学家长期探索的核心命题。
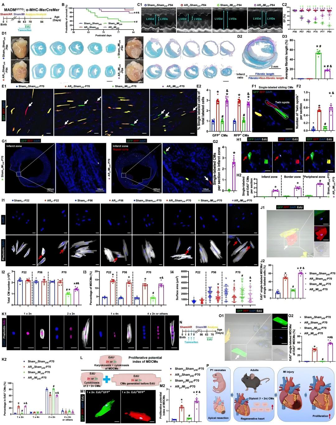
研究团队利用高精度谱系示踪技术,如同给每个心肌细胞贴上独特的“身份证”,追踪其在发育和损伤后的“命运轨迹”。结果发现,心脏中存在一种名为“单核二倍体心肌细胞”的特殊亚群,可称之为“再生细胞亚群”。这类细胞犹如心肌细胞中的“种子选手”,具备更强的增殖和修复能力,是心脏实现自我修复的关键细胞基础。

研究发现,新生儿时期,这类“种子细胞”数量充足,因此心脏拥有强大的再生能力。但随着年龄增长,尤其是在出生后一周左右的“关键窗口期”,大部分心肌细胞会进入“多倍体化”状态——细胞内的染色体数量翻倍,但细胞却因此失去了分裂增殖的能力,导致“再生细胞亚群”数量急剧下降。这就像种子成熟后失去了发芽能力,成年心脏因此难以自我修复。
值得关注的是,研究团队在小鼠实验中证实,如果在“窗口期”前采取措施抑制心肌细胞的多倍体化,就能有效增加“再生细胞亚群”的储备。当这些小鼠成年后发生心梗时,其心脏再生修复能力显著增强,心脏功能得到改善,纤维化瘢痕也明显减少。
这一发现为成年心脏再生障碍机制提供了新的解释,也提示了潜在的治疗方向:如果能通过药物或其他干预手段,增加或激活患者心脏中的“再生细胞亚群”,未来或许能让成年人的心脏像新生儿一样,实现“自我修复”。
王伟教授表示,该研究从细胞亚群层面阐释了心脏再生能力衰退的相关机制,为开发促进心肌梗死后心肌再生的干预疗法提供了新的科学依据。尽管从基础研究到临床应用还有很长的路要走,但它为无数心梗患者点亮了一盏希望的灯。

网友评论