科技日报记者 刘霞
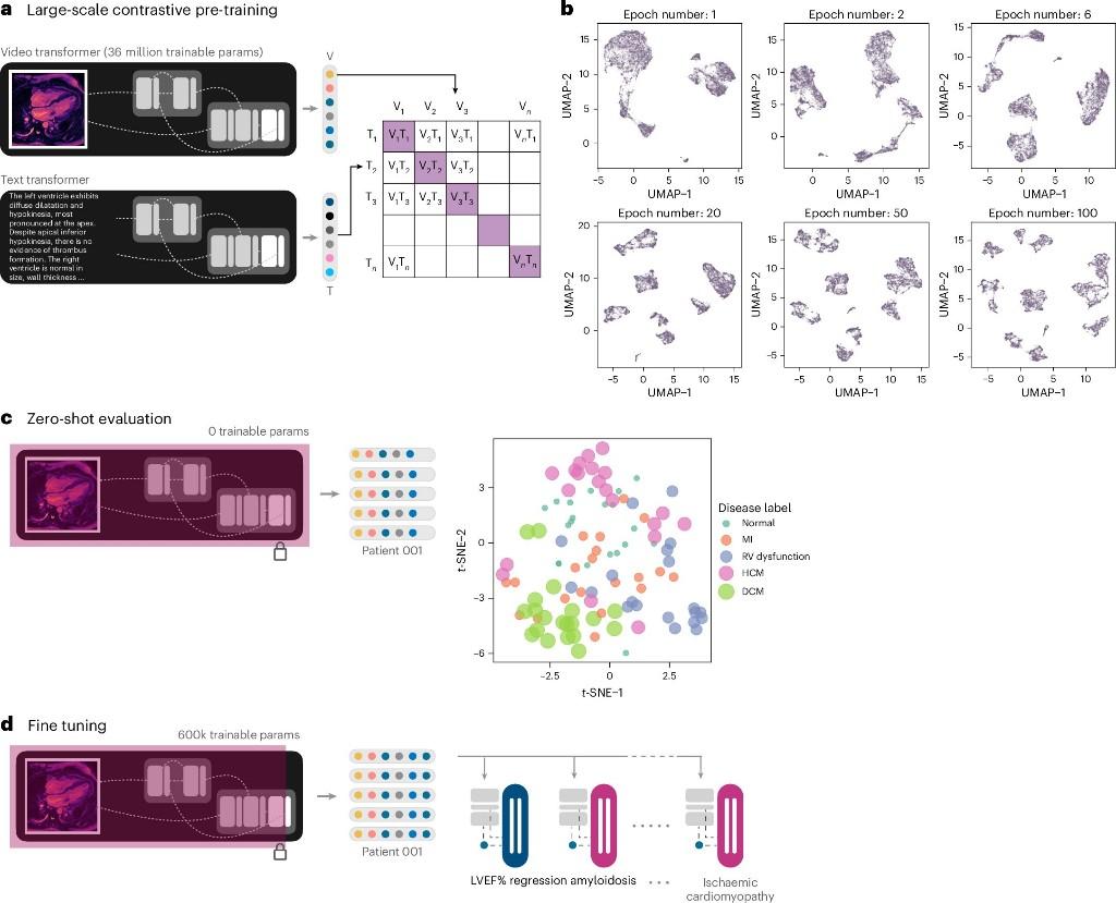
美国宾夕法尼亚大学医学院科学家开发出一款新型人工智能(AI)系统,能以接近专家和临床医生的精确度,解释心脏磁共振成像(MRI)扫描数据。该模型经过约2万名患者的30多万个MRI视频片段训练,可以用于评估心脏功能并诊断数十种心脏疾病。相关论文发表于最新一期《自然·生物医学工程》杂志。

心脏MRI是心脏病学家可用的最强大的工具之一,但解释这些扫描需要相关专业知识,许多医院,尤其是社区和农村中心,缺乏解读和分析复杂心脏MRI的专家。
最新开发的“基础模型”通过将MRI视频链接到相应的放射学报告来学习,使其能够在没有大量标记数据的情况下识别各种疾病。在测试中,它以专家级的准确性估计射血分数,在识别严重心脏功能障碍方面,比传统的AI方法更有效。它还诊断出39种心脏病,包括肥厚型和扩张型心肌病。
在超过40000次扫描的真实案例中,该AI系统标记了112例以前未确诊的肥厚型心肌病病例。团队表示,该系统可以帮助没有专门心脏成像专业知识的医院更早地发现罕见但可治疗的疾病。
研究团队计划进行前瞻性临床研究,并通过数万次额外扫描来扩展训练数据。预训练模型已免费发布,供学术界使用。

网友评论